KATEDRA ELEKTRONIKI |
|||
LABORATORIUM Z PODSTAW ELEKTRONIKI |
|||
Zespół: Jarosław Radzik
Paweł Węgrzyniak |
Temat ćwiczenia: Liczniki synchroniczne na przerzutnikach typu D |
Data wykonania ćwiczenia: 03.06.2014 |
|
Grupa: 5 Rok: 2 |
Wykonał: |
Ocena: |
Data oddania ćwiczenia: |
|
|
|
|
Wprowadzenie
Układy sekwencyjne obejmują szeroką grupę cyfrowych układów logicznych, których stan zależy nie tylko od sygnałów doprowadzonych do wejść układu w danej chwili, lecz również od wcześniejszych stanów wyjściowych układu. Jest to podstawowa różnica pomiędzy przerzutnikami a bramkami.
Zależnie od trybu pracy układy sekwencyjne dzieli się na układy asynchroniczne i synchroniczne:
układy asynchroniczne nie mają wejścia sterującego (synchronizującego, zegarowego), jakakolwiek zmiana stanów w tym układzie może wystąpić jedynie po zmianie stanu wejściowego.
układy synchroniczne reagują na zmianę stanu wejściowego tylko w dyskretnych chwilach czasowych, determinowanych przez zewnętrzny sygnał sterujący (zegarowy, synchronizujący, taktujący).
Jeżeli wszystkie występujące w układzie przerzutniki bistabilne są synchroniczne, to układ sekwencyjny jest synchroniczny. Układy synchroniczne są znacznie częściej stosowane w systemach cyfrowych niż układy asynchroniczne, pomimo tego iż te ostatnie mogą być układowo prostsze. Główną wadą układów asynchronicznych jest występowanie hazardów. Objawiają się one w postacji przejściowych i stabilnych, niepożądanych reakcji na zmianę stanu wejściowego wskutek niejednakowych opóźnień elementów układów i różnych dróg sygnałowych w układzie.
Rodzaje przerzutników
Przerzutnik typu RS
Zwany od ang. Reset i Set, jest najprostszym układem przerzutnika bistabilnego. Może składać się z dwóch bramek NOR lub NAND.
Przerzutnik RS zbudowany z bramek NOR



Normalnym stanem spoczynkowym jest stan zerowych sygnałów wejściowych. Gdy S=0 i R=0 stan przerzutnika pozostaje zależnym od poprzednich wartości logicznych na wejściach. Gdy wejścia są w stanie S=0, R=1 to oba wyjścia przyjmują stany dopełniające się ![]()
(przerzutnik zostaje wyzerowany). Podobnie dla S=1, R=0 otrzymujemy ![]()
. Stany jednoczesnych sygnałów o wartości logicznej 1 na obu wejściach przerzutnika są niedozwolone
Przerzutnik RS zbudowany z bramek NAND

W wypadku przerzutnika RS zbudowanego z bramek NAND wyklucza się kombinację stanu wejść R=S=0. Możliwe są stany: S=1, R=1 - stan przerzutnika nie zmienia się. S=0, R=1 - następuje zmiana stanu przerzutnika. S=1, R=0 - przerzutnik zostaje wyzerowany.
Synchroniczny przerzutnik RS
Przerzutnik taki ma dodatkowe wejście C, do którego doprowadza się sygnał taktujący (synchronizujący). Zmiana stanu przerzutnika synchronicznego następuje w chwilach wyznaczonych przez sygnał taktujący.

Przerzutnik typu D (ang. data latch)
Przerzutnik tego typu ma jedno wejście informacyjne. Spełnia on funkcję przepisywania informacji z wejścia D na wyjście Q z opóźnieniem jednego impulsu taktującego.
Przerzutnik typu T
Z ang. toogle jest przerzutnikiem synchronicznym mającym jedno wejście informacyjne T.
Przerzutnik typu JK
Wejścia informacyjne J i K odpowiadają wejściom S i R przerzutnika RS. Przerzutnik JK nie ma stanów wejściowych niedozwolonych. W przypadku jednoczesnego podania sygnałów o wartości logicznej równej 1 na wejścia J i K, jego następny stan będzie negacją stanu aktualnego.
Klasyfikacja i podstawowe parametry liczników
Liczniki są sekwencyjnymi układami cyfrowymi zliczającymi liczbę impulsów podanych w określonym przedziale czasu na ich wejście. Zbudowane są z pewnej liczby synchronicznych przerzutników, odpowiednio ze sobą połączonych. Oprócz wejścia dla impulsów zliczanych, licznik posiada wejście asynchroniczne ustawiające jego stan początkowy. Ustawienie wszystkich przerzutników licznika w stan 0 nazywa się zerowaniem licznika.
Liczbę stanów przyjmowanych przez licznik w jednym pełnym cyklu nazywa się długością cyklu lub pojemnością licznika. Jeżeli licznik ma p różnych stanów, przez które przechodzi cyklicznie, to określa się go jako licznik modulo p.
Dokonując podziału liczników pod względem długości cyklu możemy wyróżnić:
- licznik o stałej długości cyklu,
- licznik o programowanej długości cyklu.
Dokonując podziału ze względu na kierunek zliczania:
- licznik zliczający w przód,
- licznik zliczający w tył,
- licznik dwukierunkowy (rewersyjny).
Istotnym kryterium podziału liczników może być sposób oddziaływania impulsów zliczanych na stan przerzutników licznika. Ze względu na to kryterium liczniki można sklasyfikować jako:
- synchroniczne,
- asynchroniczne
- asynchroniczno-synchroniczne
Przykładowe realizacje liczników
Licznik modulo 2 zrealizowany przy pomocy przerzutnika D i JK.
Licznik 4 bitowy oparty na przerzutnikach JK
Symulacja

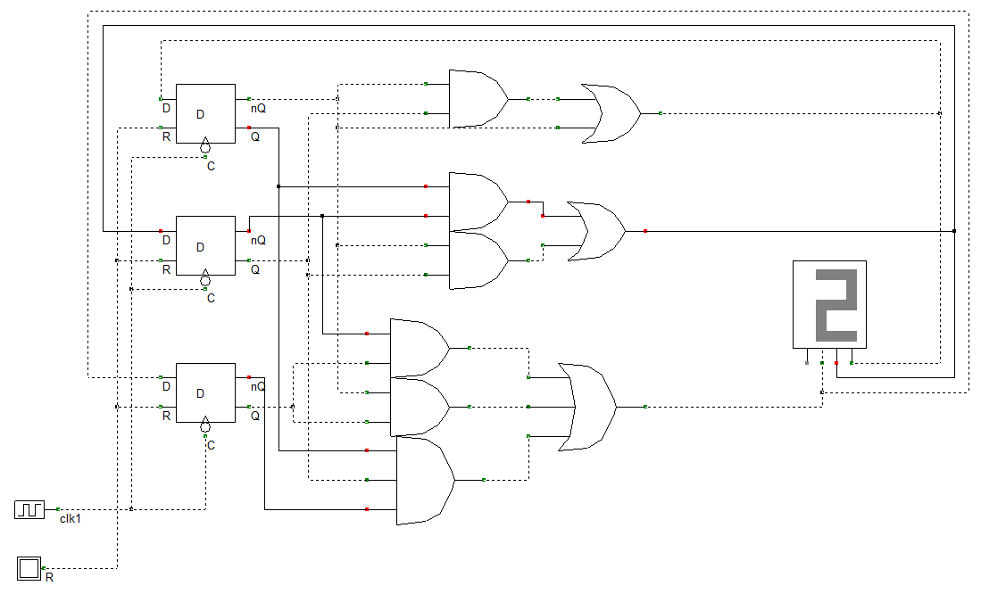
Na zajęciach mieliśmy za zadanie zmontować dzielnik częstotliwości przez 2 czyli tzw. „Dwójkę Liczącą”, licznik od 0 do 16 oraz licznik modulo 7 zliczający od 0 do 7. Zadania te były bardzo podobne i miały na celu przybliżyć nam możliwości jakie niosą układy budowane na przerzutnikach. Poniżej zamieszczam schemat w programie DSCH2 licznika modulo 7 zliczającego w górę:
Wnioski:
Budowa liczników synchronicznych, które realizowaliśmy na zajęciach przybliżyły nam w znacznym stopniu możliwości, które niosą ze sobą przerzutniki synchroniczne. Dzięki odpowiedniej konfiguracji układu, możemy przykładowo zrealizować zegar z liczników oraz bramek logicznych.